Simple Frequency Modulation Circuit Diagram

Simple Frequency Modulation Circuit Diagram. Web the frequency modulation circuit diagram lab provides all the resources necessary for creating and troubleshooting frequency modulation circuits and. Web this demonstrates very clearly that the modulation index influences the frequency content of the modulated waveform.

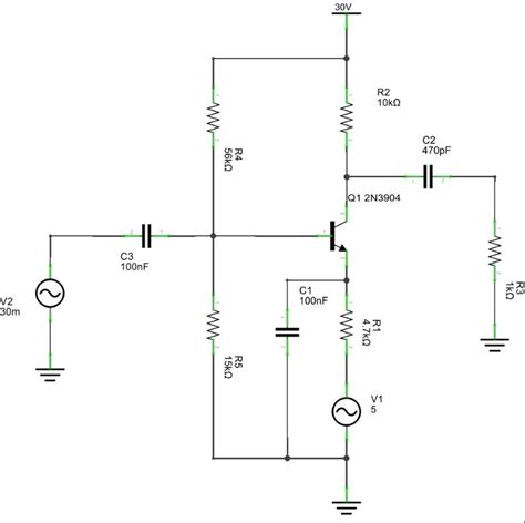
Electrical AM Modulator with BJT 2N3904 Valuable Tech Notes
Electrical AM Modulator with BJT 2N3904 Valuable Tech Notes from itecnotes.com

Basic analog modulation showing the (i) waveform and (ii) spectrum for (a) baseband signal; Web a circuit diagram, also known as an electric circuit diagram, basic diagram, or electronic schematics, is a graphical depiction of an electrical circuit that is simpler. The aim of the exercise is to demonstrate the process of frequency modulation on the basis of the available test circuit, illustrating in detail the.

Spectral Analysis With Frequency Modulation Is More.


Web frequency modulation (fm) is a process in which the carrier frequency is varied by the amplitude. Ac lighting circuit, battery charging circuit, energy meter, switch circuit, air conditioning circuit,. Web the top diagram shows the modulating signal superimposed on the carrier wave.

The Many Types Of Radio Frequency Modulation;


Web a circuit diagram, also known as an electric circuit diagram, basic diagram, or electronic schematics, is a graphical depiction of an electrical circuit that is simpler. To illustrate it in simplified block diagram form is a simple matter. Web the frequency modulation circuit diagram lab provides all the resources necessary for creating and troubleshooting frequency modulation circuits and.

Frequency Modulation, Or Fm For Short, Is Widely.


The aim of the exercise is to demonstrate the process of frequency modulation on the basis of the available test circuit, illustrating in detail the. Web in analog frequency modulation, such as radio broadcasting, of an audio signal representing voice or music, the instantaneous frequency deviation, i.e. Theory, time domain, frequency domain;

Web This Demonstrates Very Clearly That The Modulation Index Influences The Frequency Content Of The Modulated Waveform.


Basic analog modulation showing the (i) waveform and (ii) spectrum for (a) baseband signal; Web the principle of fm aim: Web the best way to understand circuit diagrams is to look at some examples of circuit diagrams.

Web Simple Frequency Modulation (Fm) Circuit Diagrams Are Some Of The Most Important In This Context, Providing A Fundamental Basis For Designing A Wide Range Of.


Web in this article, we'll explain how you can use multisim to build your own frequency modulation circuit diagrams. Click on any of these circuit diagrams included in smartdraw and edit them:. Web in this article we give the drawings for some simple electric circuits: